Marian Scientific Journal Entries

Projects

02004 (Firewire-PD),
03009 (MM1 Minute Hand),
web (misc),
03010 (xMM2),
22001 (RP2040_AVR),
12001 (RP2040_AVR),
03007 (AFSM),
03008 (xMM1),
00001 (CNC Mill),
electronics (misc),
manufacturing (misc)


Contributors

Anthony Remark (16 entries), Matt DiPalma (60 entries)


Recent Journal Entries (full 76-post archive)

#0103 (2026-1-28): Anthony Remark - 02004 (Firewire-PD)

A couple of days ago, I was tasked to create a PCB that esstially converts power from a USB-C to a firewire socket. A rough schematic was made and a custom footprint was created for the anticipated firewire female port. Yesterday, the Schematic was updated from a reference #0080 (2026-1-6): Anthony Remark - 03009 (MM1 Minute Hand)

A couple of days ago, I was tasked to create a PCB that esstially converts power from a USB-C to a firewire socket. A rough schematic was made and a custom footprint was created for the anticipated firewire female port. Yesterday, the Schematic was updated from a reference #0074 (2025-12-31): Matt DiPalma - web (misc)

Continued development of Mary-bot. Got the Python bot to more or less successfully run the bash script that regenerates the entire website, though the paths need to be updated for the links and the image references. Still not yet ready for full journal submission migration.


#0073 (2025-12-30): Matt DiPalma - web (misc)

Continued development of Mary-Bot. It now can automatically name images entries. All the user needs to do is type [IMG] in the corresponding place in their text content. Not yet ready for full journal submission migration. I'd like to put in the ability to edit entries thru Discord commands as well.


#0072 (2025-12-28): Matt DiPalma - web (misc)

Continued development of Mary-Bot. She can now track and edit the project list thru Discord commands and populate a new journal .ini automatically along with uploading a set of image files. Another day of work will be required.


#0071 (2025-12-27): Matt DiPalma - web (misc)

Set up VPS with https and attached it to the marian-scientific.org domain. Set up the preliminaries of Mary-Bot, a Discord bot that will automatically push journal entries to the site. Another day or so of work will be required.


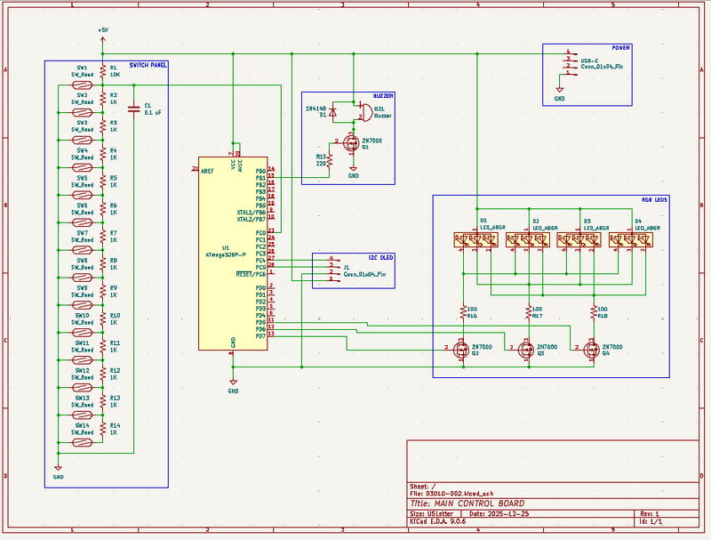
#0070 (2025-12-26): Matt DiPalma - 03010 (xMM2)

Updated draft schematic and created PCB design for the main control board using the latest PCB-etching lessons learned. This board will be fabricated in-house. See 03010-002 Kicad project.



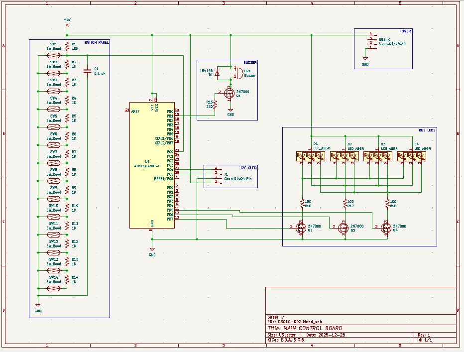
#0069 (2025-12-25): Matt DiPalma - 03010 (xMM2)

Created draft schematic for the main control board. See 03010-002 Kicad project.


#0068 (2025-12-24): Matt DiPalma - 03010 (xMM2)

Created SVG for laser cutting & engraving simplified ruler. See project CAD directory.


#0067 (2025-12-23): Matt DiPalma - 22001 (RP2040_AVR)

Incorporated a host of improvements to the PCB design of the 12001 RP2040 AVR programmer into a productionized version. See project entry for a list of the improvements and the CAD files. I can begin to fabricate some of these when I get back from my trip.





Journal entries processed in 48 seconds on Wed Jan 28 08:27:21 UTC 2026